Menneskerettigheder i Coop
Mennesker er kernen i Coop, for hver dag er der mennesker involveret i udviklingen, indkøbet, fremstillingen, transporten og salget af Coops varer. Som en af Danmarks største arbejdspladser og en global indkøber, anser Coop det for helt fundamentalt at respektere rettighederne både for vores mange medarbejdere, for de mennesker der er involveret i at producerer og transportere varer til os og for vores kunder.
Politik for menneskerettigheder
Vores politik for menneskerettigheder danner den overordnede ramme for, hvordan vi arbejder med området i Coop Danmark. Du kan hente politikken her.
Vi arbejder med FNs grundlæggende menneskerettigheder (International Bill of Human Rights), herunder ILOs kernekonventioner, som defineret i FNs Retningslinjer for menneskerettigheder og erhverv. Det betyder i praksis, at vi løbende analyserer, vurderer og prioriterer Coops aktiviteters påvirkning på menneskerettighederne og igangsætter initiativer, der har til formål at forebygge negative påvirkninger og fremme gode forhold for de mennesker vi arbejder med.
Indsatserne dækker over programmer og aktiviteter, der omhandler både de ca. 35.000 medarbejdere i Danmark og de mange mennesker, der i Coops globale værdikæder og indebærer for eksempel at:
- Sikre et ordentligt fysisk og psykisk arbejdsmiljø for alle Coops medarbejdere i både butik, på lager og på servicekontor
- Arbejde for at skabe en mangfoldig arbejdsplads, der fremmer en kultur, hvor diskrimination ikke finder sted
- Stille krav til at følge op på arbejdsforholdene og respekt for menneskerettighederne i vores værdikæder
Vi er en åben virksomhed, der tager imod henvendelser vedrørende potentielle indvirkninger på menneskerettighederne. Det kan for eksempel være henvendelser vedrørende diskrimination, arbejdsforhold eller ligeløn. Coop giver adgang til genoprejsning, hvor det er relevant, og arbejder gerne sammen med andre interessenter og leverandører for at skabe den bedst mulige forbedring i tilfælde af negative indvirkninger. Vores klagemekanisme er anonym og tilgængelig for alle mennesker der måtte opleve en krænkelse af sine rettigheder og den kan findes her: Whistleblowerordning
Governance
Arbejdet med menneskerettighederne skal være forankret i hele organisationen, og derfor samarbejder vi på tværs af forretningen om både indvirkningsanalyse og fremdrift på iværksatte initiativer.
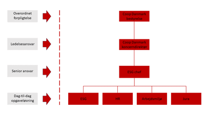
Coops politik for menneskerettigheder er godkendt af Coop Danmarks bestyrelse. Coops ESG-chef har senioransvaret for arbejdet med menneskerettigheder, mens igangsættelse og implementering af konkrete initiativer foregår tværorganisatorisk for at sikre bedst mulig gennemførsel og fastholdelse. En oversigt over rollefordelingen kan ses her:

Coop er derudover engageret i åben dialog og input til håndtering af arbejdet gennem medlemskab af UN Global Compact, Amfori BSCI og Etisk Handel Danmark. Vi tager løbende på besøg i butikker, hos leverandører og spørger vores kunder og medlemmer om deres mening. Derudover inddrages både interne og eksterne interessenter løbende både i det strategiske arbejde og i implementeringen af konkrete initiativer.
Human Rights Impact Assesment
Vi arbejder løbende på at forbedre vores evne til at identificere og agere på potentielle og faktiske indvirkninger på menneskerettighederne, både i Coop og i vores værdikæder. En af de måder vi gør det på, er gennem vores Human Rights Impact Assesment, på dansk en indvirkningsanalyse.
Gennem indvirkningsanalysen tager vi løbende stilling til potentielle indvirkninger på menneskerettighederne, ved at inddrage relevante forretningsområder i at:
- beskrive eksisterende tiltag der forebygger potentielle negative indvirkninger
- vurdere og prioritere hvor Coop kan have den største påvirkninger både negativt og positivt
- opstille og udvælge indikatorer der kan vise fremdrift
- vedtage og igangsætte handlinger